NCKH Giáo viên



Simulink/Modelsim Co-Simulation and FPGA Realization of Speed Control IC for PMSM Drive

 
Ying-Shieh Kung (a*), Nguyen Vu Quynh(b), Nguyen Trung Hieu(c), Chung-Chun Huang(d) and Liang-Chiao Huange
a,b,c Southern Taiwan University,1 Nan-Tai St. Yung-Kang Distri., Tainan, Taiwan
d,e Industrial Technology Research Institute, 195 Chung Hsing Rd., Sec.4, Chutung, Hsinchu, Taiwan
Abstract
PMSM (Permanent Magnetic Synchronous Motor) has been increasingly used in many high performance application due to its advantages of high power density, high power factor and efficiency. The design and implementation of a fuzzy-control based speed control IC for PMSM from Simulink/Modelsim co-simulation to FPGA (Field Programmable Gate Array) realization is presented in this paper. Firstly, a SVPWM scheme, vector control method and fuzzy controller are derived and applied in the speed control IC of PMSM drive. Secondly, the Very-High-Speed IC Hardware Description Language (VHDL) is adopted to describe the behavior of the aforementioned control algorithms. To evaluate the effectiveness and correctness of the proposed speed control IC, a co-simulation work performed by Matlab/Simulink and Modelsim is firstly conducted. Then, an experimental system by FPGA chip, Nios processor and motor driving board is set up to further validate the performance of the proposed speed control IC. Finally, the results in simulation and in experiment will be compared and discussed.
Keywords: Simulink/Modelsim co-simulation; Fuzzy controller; VHDL; FPGA; PMSM; SVPWM.
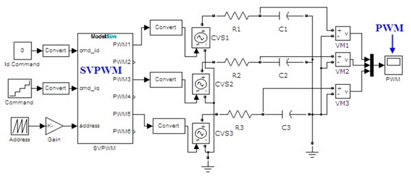
The speed control block diagram for PMSM drive (Simulation model)
  
Simulink/Modelsim co-simulation of SVPWM
References
[1]Zhou Z, Li T, Takahahi T, Ho E. FPGA realization of a high-performance servo controller for PMSM. Proceedings of the 9th IEEE Application Power Electronics conference and Exposition; 2004, vol.3, p. 1604–1609.
[2]Kung YS, Tsai MH. FPGA-based speed control IC for PMSM drive with adaptive fuzzy control. IEEE Trans. on Power Electron.; 2007, vol. 22, no. 6, p. 2476–2486.
[3]Monmasson E, Cirstea MN. FPGA design methodology for industrial control systems – a review. IEEE Trans. on Ind. Electron., 2007; vol. 54, no.4, p.1824–1842.
[4]Castoldi MF, Dias GRC, Aguiar ML, Roda VO. Chopper-Controlled PMDC motor drive using VHDL code. Proceedings of the 5th Southern Conference on Programmable Logic; 2009, p. 209–212.
[5]Castoldi MF, Aguiar ML. Simulation of DTC strategy in VHDL code for induction motor control. Proceedings of the IEEE International Symposium on Industrial Electronics (ISIE); 2006, p. 2248–2253.
[6]L´azaro J, Astarloa A, Arias J, Bidarte U, Zuloaga A. Simulink/Modelsim simulable VHDL PID core for industrial SoPC multiaxis controllers. Proceedings of the IEEE Industrial Electronics 32nd Annual Conference (IECON); 2006, p.3007–3011.
[7]Li Y, Huo J, Li X, Wen J, Wang Y, Shan B. An open-loop sin microstepping driver based on FPGA and the Co-simulation of Modelsim and Simulink. Proceedings of the International Conference on Computer, Mechatronics, Control and Electronic Engineering (CMCE); 2010, p. 223–227.
[8]The Mathworks, Matlab/Simulink Users Guide, Application Program Interface Guide; 2004.
[9] Modeltech, ModelSim Reference Manual; 2004.
[10]Kung YS, Chen CS, Wong KI, Tsai MH. Development of a FPGA-based control IC for PMSM drive with adaptive fuzzy control. Proceedings of the IEEE Industrial Electronics 31st Annual Conference (IECON); 2005, p 1544–1549.

Link PDF


  • Địa chỉ: Số 10 Huỳnh Văn Nghệ, phường Trấn Biên, tỉnh Đồng Nai
  • Điện thoại: 0251 3952 778
  • Email: lachong@lhu.edu.vn
  • © 2023 Đại học Lạc Hồng
  235,467       1/592